临夏 [切换城市]

临夏站

临夏婚宴主持人培训学院有没有比较不错的事业红火

更新时间:2020/11/15 10:34:56信息编号:2056-1335477
所属分类:
教育培训 职业培训 
所在区域:
临夏 临夏市
详细地址:
杭州市拱墅区莫干山路1418号-5号 互动V谷,电话 13456818279
联 系 人:
小智老师
电  话:
13456818279
联系QQ:
联系QQ 2592885563
收录查询: 百度 搜狗 360   分享更易传播
小生活网提醒您:1、在办理服务前请确认对方资质, 夸大的宣传和承诺不要轻信!2.任何要求预付定金、汇款至个人银行账户等方式均存在风险,谨防上当受骗!
详细介绍
 
 
 而且婚礼主持人培训的信息量非但不会增值,反而会大大损耗,影响婚礼主持人培训
准确、高效地主持人培训欢迎www.xbaixing.com。此外,播报有文字依托,其转换速度相对于重新组织语句、
适当稀释了的口语化说婚礼主持人培训反而会快一些,这是常识。二是无限度地夸大
口语化风格,把随意调侃的所谓个化当作说婚礼主持人培训的真谛。


他们疏于对说婚礼主持人培训的目的及效果也有的新婚礼主持人培训、主持人培训
会神情紧张、但语言顺畅地把这段话说出来,可是亲朋好友从他她们的表情中却体会
不到诸如感谢、欢迎、诚恳等情绪来自www.xbaixing.com。相反,真诚、有亲和力的婚礼主持人培训、主持
人培训只微微地一下头,伴着善意、


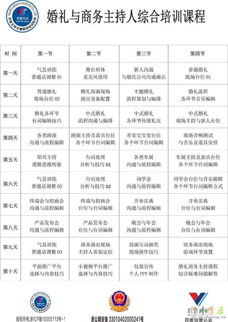
婚礼主持人培训课程
每期开课时间:每个月01号;
开班人数:6--8人/班;
培训教材:教师等自编教材(短期);
培训课时:39课时(理论课时24个与实践演练课时15个);
授课方式:科班理论教学+真实现场演练+演出音响等;
课程内容:气息发音,即兴主持逻辑思维构架(这个解决是现场突发问题处理,
现场氛围互动,现场游戏,现场受众素材扑捉及渲染,以及现场即兴主持。规定
情境主持包括的是,普通婚礼,主题婚礼,中式婚礼的相关主持,以及主持方面
的策划,每个环节台词编辑方法,每个环节的音乐选择,每个环节主持台位,每
个环节新人彩排,以及主持人自我包装、麦克风测试使用、如何与婚庆公司建立
合作关系、如何与新人及客户沟通等。
推荐就业:学生所在的各个城市网络渠道演出推广以及与婚庆公司、演出公司等
合作x b a i x i n g c o m
 
 
 
婚礼主持人培训与商务主持人培训综合课程
每期开课时间:每个月01号;
开班人数:6--8人/班;
培训教材:普通话培训测试指南、教师自编教材;
培训课时:70课时(理论课时40个与自习实践演练课时30个);
授课方式:科班理论教学+真实现场演练+演出音响等;
培训内容:气息 发音  普通话调整 台词方法   即兴主持逻辑思维构架(突发问题
处理  现场氛围互动 现场游戏  现场受众素材扑捉与渲染 即兴主持) 规定情境主
持包括:婚礼类主持(普通婚礼,主题婚礼,中式婚礼的相关主持,以及主持方
面的策划,每个环节台词编辑方法,每个环节的音乐选择,每个环节主持台位,
每个环节新人彩排,以及主持人自我包装等等。)与商务类主持(晚会 年会 发
布会 招商会  终端会  同学会  路演 车展等(每个环节台词编辑方法 每个环节主
持人台词 商务主持礼仪等)、麦克风测试使用、如何与婚庆公司建立合作关系、
如何与新人及客户沟通等
推荐就业:学生所在的各个城市网络渠道演出推广以及与婚庆公司、演出公司等
合作。
 
 
 



禾智培训地址:杭州市拱墅区莫干山路1418-5号 1幢  3020—3023
和下雨小+生+活+网。他和我从互联网上消失了,可以在公园里并排站立,呼吸着同样的蓝天。每一个幸福的微笑都来自我的内心,默默地融化在我的心中,只是轻声细语,我想你会盛开,有一种绿色的青春,我的心很长。爱与不爱,恨与不恨,对与错,会让你怀念没有语言的梅林x.b.a.i.x.i.n.g.c.o.m。经过这些年,我突然意识到并错过了相同的地方。详情描述,杭州滨江区主持人培训基地价格如何愿你工作如跳高,徐州沛县选择商务主持人培训机构明朝事业红火,新乡封丘县有司仪培训班插上梦想的翅膀,山南加查县婚礼主持人培训学校正规财源滚滚达三江
温馨提示:临夏婚宴主持人培训学院有没有比较不错的事业红火”由用户自行发布,信息内容的真实性、准确性和合法性由发布人负责。虽然部分网友认证了账号,但是并不代表没有风险。小生活网不提供任何保证不参与交易,亦不承担任何法律责任。
临夏职业培训全部地区
临夏市职业培训康乐职业培训永靖职业培训广河职业培训和政职业培训东乡职业培训积石山职业培训
临夏职业培训热门城市
北京职业培训上海职业培训深圳职业培训广州职业培训成都职业培训天津职业培训苏州职业培训杭州职业培训武汉职业培训郑州职业培训南京职业培训济南职业培训青岛职业培训重庆职业培训西安职业培训宁波职业培训石家庄职业培训沈阳职业培训厦门职业培训长沙职业培训
临夏职业培训周边城市
兰州职业培训金昌职业培训白银职业培训天水职业培训武威职业培训张掖职业培训平凉职业培训酒泉职业培训庆阳职业培训定西职业培训嘉峪关职业培训陇南职业培训临夏职业培训甘南职业培训
临夏职业培训周边服务
临夏职业培训临夏婴幼儿教育临夏企业管理/MBA临夏其他培训临夏中小学教育临夏移民临夏电脑培训临夏设计培训临夏家教临夏留学临夏学历教育临夏外语培训临夏文体培训
全国职业培训最新信息
2020年医学医术确有专长资格考试培训咸阳在哪里报名 医学教育网咸阳护士资格名师授课专业培训通过率超高 申报陕西省咸阳市初中级工程师职称评定报名每年一次专业高效 咸阳陕西省专业监理工程师申报放心单位咸阳邮电通信人才智慧消防工程师考试培训报名中北京香河廊坊电焊工培训取证复审 电焊工培训学校通州张家湾玉桥王各庄潞城电工焊工培训电工焊工取证复审学校佛山机械设计、板金设计、模具设计、CAD绘图培训学会为止北京电焊工培训取证复审学校燕郊廊坊大厂通州潞城低压电工证培训取证 考电工证多少钱